2023 年 12 月,第 28 届联合国气候变化大会(COP28)就《巴黎协定》首次全球盘点达成共识,开启了全球气候进程的新篇章,具有重要里程碑意义。中国电信顺应全球绿色低碳转型趋势,坚持绿色发展理念,积极应对气候变化,加速能效水平和管理能力双提升,加快能源结构和产品赋能双转型,推进公司低碳运营,赋能全社会绿色发展。
践行“双碳”战略
中国电信贯彻落实国家“双碳”战略目标,积极落实《关于完整准确全面贯彻新发展理念做好碳达峰碳中和工作的意见》《2030 年前碳达峰行动方案》《关于推动能耗双控逐步转向碳排放双控的意见》以及国家相关部委“1+N”系列政策文件精神,以“1248”双碳行动计划为指引,将绿色低碳贯穿企业生产经营全过程。

治理架构
中国电信在“碳达峰、碳中和”工作领导小组带领下,由董事长担任领导小组组长,负责领导小组日常工作,推动中国电信落实绿色低碳战略。中国电信设置了决策层、管理层和执行层三层治理结构,推动落实绿色低碳发展。

中国电信在“1248”双碳行动计划的指导下,持续优化绿色发展 28 项重点任务,并将重点任务纳入各部门的重点工作中,制定《中国电信 2023 年“碳达峰、碳中和”工作实施细则》,将绿色发展重点工作纳入省公司和专业公司的考核体系;不断完善绿色发展工作的管理架构和部门职责,通过横向部门协同、纵向“总部、省、市”联动,共同推动碳达峰碳中和工作。
成效和目标
2023 年,中国电信节能降碳取得良好成效,通过共建共享、机楼绿色改造、AI 节能等多项措施,全年减少温室气体排放超过 1,300 万吨,单位电信业务总量综合能源耗用量同比下降 14.2%,单位电信业务总量温室气体排放量同比下降 16.9%。2021 年以来,通过共建共享和各项节能措施累计减少温室气体排放量超过 3,000 万吨,已提前完成“十四五”期间 2,700 万吨的减排目标。中国电信承诺 2024 年综合能源耗用量强度和温室气体排放强度持续下降。
气候风险管理
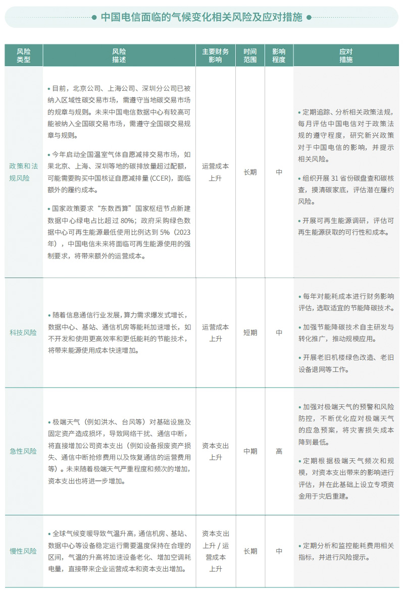
中国电信积极应对气候变化,将气候相关风险管理纳入风险管理,实现风险梳理、风险评估、关键风险分析、风险应对和风险监测跟踪的闭环管理。针对不同的风险类别,评估其对财务和运营发展的影响,并提出相应措施。

推进低碳运营
中国电信以“1248”双碳行动计划为指引,推进绿色云网、绿色用能、绿色办公、循环利用、绿色科创和绿色管理等领域工作,不断挖掘自身降碳潜能。
绿色云网
中国电信持续推进数据中心绿色升级,发布新一代智算数据中心(AIDC)基础设施技术方案,以客户算力需求为牵引,全向兼容多元业态,采用能源弹性、制冷弹性、气流优化三个关键技术,满足智算时代引发的机柜功率宽幅变化、混合制冷模式和客户流动的不确定性需求,打造面向智算的新一代灵活、弹性、绿色数据中心。
持续推进 AI 节能,自主研发智慧 AI 节能系统,实现对 4/5G 基站、通信机房和数据中心的精准节能。AI 机房节能系统在 25 省份完成部署实施,年节电量 8,300 万度;AI 基站节能平台完成 31 省份部署推广,年化节电量超过 7 亿度。通过智慧 AI 节能系统部署,年化减少温室气体排放超过 44 万吨。

全面深化共建共享合作,减少 4/5G 基站重复建设,大幅提升已建基站利用率,保护自然环境和景观,节约土地、能源和原材料的消耗,并持续深化杆路、管道、光缆等基础设施共建共享。双方新开通 5G 基站超过 22万站,在用 5G 共享基站超过 121 万站,4G 中频共享基站超过 200 万站;提供共享杆路 8,100 多线路公里、管道 580 多线路公里。4/5G 共建共享已为两家企业节省网络建设投资超过 3,400 亿元,年化运营成本节省超过390 亿元,年节电超过 200 亿度。同时,中国电信持续推进 ROADM 全光网、新型城域网综合承载、千兆光网及超低损耗光缆网及极简基站改造等建设部署。
针对政府和公众关心的通信工程建设中耕地保护、设备污染、施工影响和电磁辐射等问题,公司建立健全电磁辐射管理体系与风险防范机制,积极实施环境测评等各项环保措施,并与公众做好沟通。

绿色用能
中国电信持续推进用能结构转型与优化,绿色能源利用水平显著提升。不断加大绿色电力交易,通过跨省交易有效促进新能源富集区域资源的跨省跨区消纳,使用“证电合一”绿电规模超过 11 亿度,同比增长近 3 倍,处于国内行业领先。进一步扩大自建分布式能源设施的覆盖范围,涵盖了基站、通信机房、数据中心、办公楼及停车棚等多个场景,发电规模达 2022 年的 3 倍。

绿色办公
中国电信积极宣传倡导节约用水,在用水设施和器具处张贴节约用水的提示;持续加强水资源使用的管理,开展污水排放治理,推进生产用水循环利用,在满足用水要求的条件下积极使用中水替代自来水;推广普及节水器具,定期对供水系统各环节进行检查维修,防止“长流水”和“跑冒滴漏”现象。2024 年,中国电信制定单位经营收入耗水量目标为同比增长率不超过 15%。
中国电信促进节约用纸,积极倡导文档双面打印,减少彩色打印;加快采购供应链数字化转型,大力推广电子采购、电子订单应用,实现供应链全流程无纸化操作;持续推广会计档案电子管理、增值税电子发票、电子发票电子化报销入账归档和无纸化运营,推进纳税申报税企直连上线,减少纸质件使用。
循环利用
中国电信坚持优先选用资源节约及环境友好的产品,积极打造可持续供应链。认真贯彻执行《中华人民共和国固体废物污染环境防治法》《危险废物转移管理办法》等国家法律法规及标准规范,聚焦安全、合规的处置要求,以制度体系建设、数字化建设、监督检查为抓手,持续推进公司绿色包装及闲废物资处置体系建设。

持续完善闲废物资处置管理体系建设。修订废旧闲置物资回收处置和对外转让相关制度,制定标准拍卖合同模板及风险识别清单,明确废旧物资回收确认、评估处置、合同签订及履约等要求,确保全流程操作有章可循;不断加强闲废物资处置数字化能力建设,完成废旧闲置物资一体化处置平台开发并试点上线,实现从资产报废、物资退库到拍卖处置、合同签约、交割出库全流程在线闭环管理;以检查要点及风险管控清单为基础,持续开展覆盖全国的闲废物资处置监督检查,以检查促进合规提升。

2024 年,中国电信将持续加强废弃物专业化管理,坚持“应回收尽回收”原则,推进闲废物资一体化处置平台全国上线,推进废旧电缆、废旧蓄电池等公开拍卖处置,加强环保合规管理,提高处置收益,促进绿色低碳循环发展。
绿色科创
中国电信加快绿色技术攻关和转化,大力推进绿色低碳科技创新研发,已形成翼安能、翼节能、翼极冰、5G 一体化智慧电源柜等一系列绿色低碳自研产品。建立健全绿色低碳标准体系,累计参与制定双碳类国际、行业、企业标准共 29 项。推动“产、学、研、用”全链条合作,与北京理工大学等协同建立省部级碳中和系统工程实验室,在青海成立绿色零碳创新实验基地。
绿色管理
中国电信不断提升绿色管理水平,升级双碳信息化管理手段,创新双碳管理模式。启动内部碳交易试点工作,以市场化交易机制,深入挖掘降碳潜能,有效降低碳排放强度;提升各省碳排放数据管理和治理能力,建立碳盘查与碳核查标准化流程,形成常态化机制,有效夯实碳数据质量;培养双碳管理和碳核查专家人才,积累碳市场交易经验,提升碳资产管理水平。
赋能绿色发展
中国电信加快完善绿色产品与服务体系,通过云网基础设施的绿色转型为产品与服务注入绿色要素,推动形成绿色低碳生活方式,引领绿色消费。

牢固树立和践行绿水青山就是金山银山理念,充分利用数字技术优势,在生态保护、污染防治和节能降碳等领域持续发力,助力全社会温室气体减排超过 1 亿吨。


积极推进生态系统保护,聚焦生物多样性、候鸟监控、林草保护等领域,打造生态保护监测与管理系统,为生态保护科学管理和可持续发展提供有效支撑。

积极推进大气污染防治,构建空气质量预测预警模型,打造环保云平台,实现对大气环境质量智能化监测、预警和指挥调度,助力甘肃、河北等省大幅提升大气污染防治水平,为打好蓝天保卫战提供有力保障。


积极推进节能降碳,面向商场、学校、写字楼、医院等公共场所,综合运用物联网、AI、云计算等能力,实现水电气热的精准计量以及照明、空调等设施的节能控制,有效降低公共建筑能源消耗;通过开展环保宣传和教育活动,增强民众环保低碳意识,促进形成绿色低碳生活方式。

2023 年,中国电信赋能绿色发展取得明显成效。在由工业和信息化部指导、中国信息通信研究院主办的首届“新绿杯”信息通信行业赋能碳达峰碳中和创新大赛中,共荣获一等奖 4 项、二等奖 8 项,并荣获“最佳组织奖”,位居行业第一;首次获评 CDP(全球环境信息研究中心)全球应对气候变化领导力级别企业。
